03. April 2023

GIL prize for agricultural informatics GIL prize for agricultural informatics

award_alexandra.png
award_alexandra.png © Alexandra Krause
Download all images in original size The impression in connection with the service is free, while the image specified author is mentioned.
Please fill out this field using the example format provided in the placeholder.
The phone number will be handled in accordance with GDPR.

We are happy to share that Alexandra P.C. Krause won the GIL-Prize 2023, the “Förderpreis Agrarinformatik,” for her master’s thesis titled “Factors influencing rural farm women’s empowerment in agricultural development.” Many thanks from Alexandra to her two supervisors, Dr. Cory Whitney and Prof. Dr. Eike Luedeling, as well as the incredible Horti Bonn team. Special thanks go to Dr. Katie Tavenner for her valuable insights, along with CGIAR, Arwen Bailey, Rosaline Remans, and Natalia Estrada Carmona, whose support made the thesis possible.

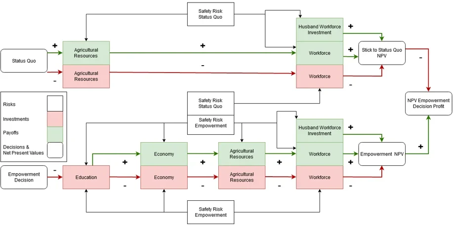
Alexandra provided a brief overview of her work at the GIL conference on February 13th, 2023 (https://gil-net.de/konferenzen/). Her research focused on identifying factors that influence rural farm women’s empowerment within agricultural development and examined how researchers could better capture gender aspects in modeling efforts. Based on extensive literature research, she developed a generally applicable Decision Analysis impact pathway that addresses the needs of poor, rural farm women in low- and middle-income countries, who are often the primary focus of agricultural development interventions aimed at women’s empowerment.

Her model incrementally empowers women within their social contexts by supporting gains in areas where they face disadvantages. Through this model, women could access improved education and training, economic resources, agricultural tools, healthcare, and nutritious food. These gains contribute to their ability to work effectively, thus strengthening their financial independence.

Building on the Decision Analysis model, Alexandra created a Shiny app called Femiaculture, designed as a new tool for scientists to incorporate empowerment in the context of local, agriculture-related development. This decision analysis model is accessible to researchers through an online user interface. Alexandra’s thesis encourages scientists to leverage this information, customizing the interface to serve local women. This tool holds new potential for meaningful change, as rural women can access the model and, by inputting their own data, assess their personal empowerment opportunities.

The literature-derived Decision Analysis suggests that empowerment is often a preferable path to maintaining the status quo—provided there is no increased risk of violence against women. Alexandra’s conclusions emphasize that versatile methodologies and more holistic, deeper, and diverse understandings of female empowerment could lead to a more robust knowledge foundation for future models. Holistic, system-oriented thinking, combined with transdisciplinary and interdisciplinary research, can help reduce bias and position women as active decision-makers in their own empowerment journey.

Wird geladen